Bitcoin Taproot Upgrade Explained / Taproot Locks In Bitcoin Protocol Upgrade Will Activate In November Nasdaq
Unlike the last upgrade in 2017 Taproot has received near-universal support in. In mid-June the Speedy Trial lock-in period for the Bitcoin network upgrade Taproot locked in at block height 687285 and was mined by the bitcoin mining pool Slushpool.
Bitcoin BTC was invented by a pseudonymous individual or group named Satoshi Nakamoto in 2008 and is the worlds first enduring cryptocurrency that succeeded where decades of.

Bitcoin taproot upgrade explained. Anticipating Bitcoins Taproot Upgrade Heres What You Need to Know By Sam Reynolds November 13 2021 Taproot will bring smart contracts to bitcoin and fully unleash the power of the Lightning Network while enhancing privacy protections. The biggest upgrade to the bitcoin network in four years is slated to happen over the weekend. To get a more detailed idea What Bitcoin Did host Peter McCormack checked in with on-chain analyst Willy Woo to ask about price performance and future.
The number of regulated cryptocurrency exchanges in the Philippines has grown to 16 according to Bangko Sentral ng Pilipinas the countrys central. As the market nears the end of a stormy year experts and influencers are split as to whether Bitcoin will enter a bull or a bear market next year.
Taproot Upgrade 1st Major Upgrade In 4 Years For Btc What Now For Bitstamp Btcusd By Mudrex Tradingview

The Bitcoin Taproot Upgrade Explained

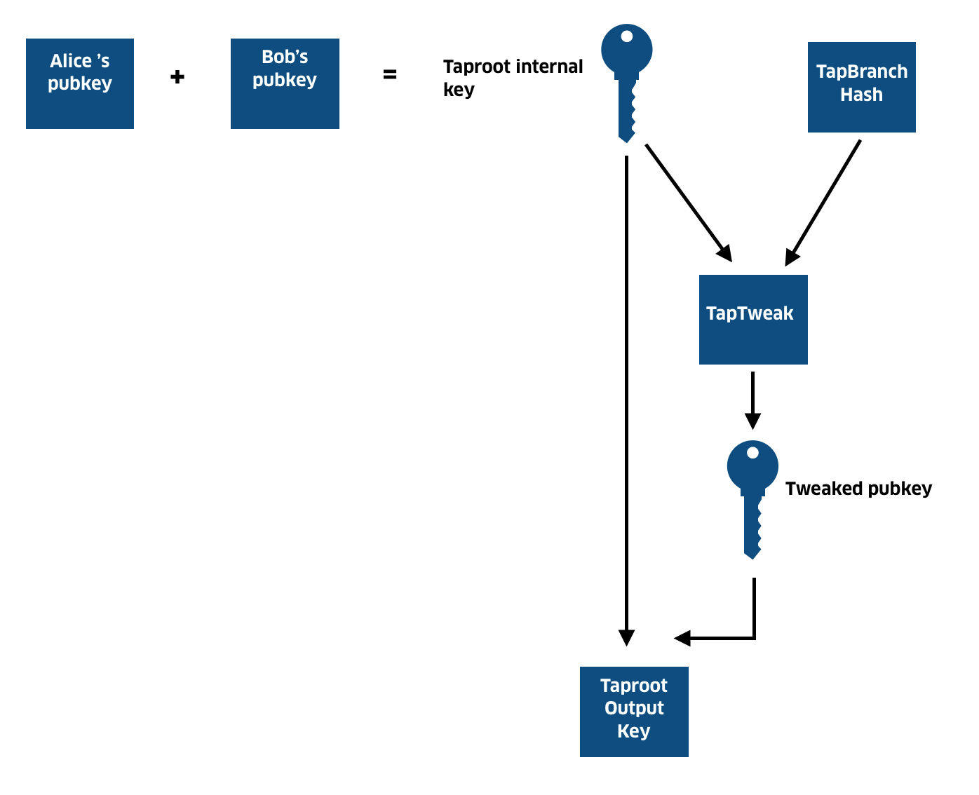
An Introduction Guide On Bitcoin Taproot By Gianmarco Guazzo Coinmonks Medium

Explained What Is Bitcoin S Taproot Upgrade And Can It Trigger Another Price Rally
How Will Taproot Benefit Bitcoin Interdax Blog

What Is The Bitcoin Taproot Upgrade

What Investors Should Know About The Bitcoin Taproot Upgrade

Bitcoin S Taproot Upgrade Is Finally Here Went Live Successfully

Taproot Locks In Bitcoin Protocol Upgrade Will Activate In November Nasdaq

Bitcoin Taproot Upgrade What It Means

What Is Taproot And How Will It Benefit Bitcoin River Financial







